Audio system - wrong caps installed at factory?
I do some pro-bono repairs from time to time.
This week I had a sound desk from a local church in to look at. It's a digital desk with automated-everything - but the analog input channels are pretty normal.
The issue was that some of the analog input channels were noisy - even with nothing plugged in.
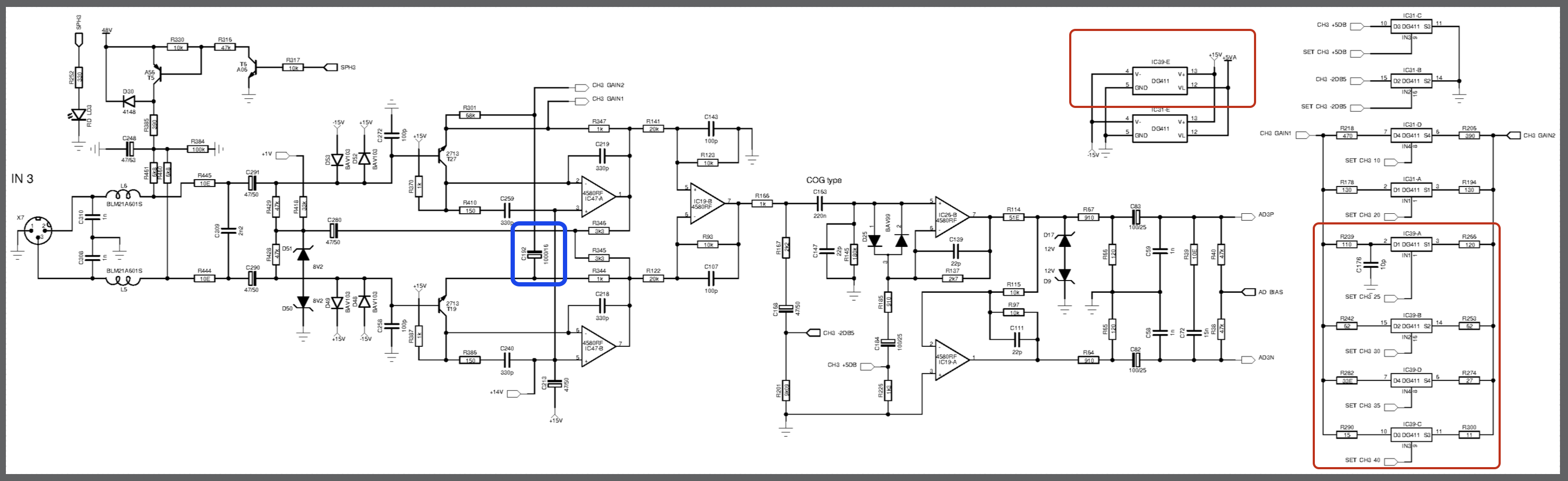
A quick look inside showed up a vented cap, and a chip with the smoke missing.

I managed to track down a schematic for this board (there are 32 channels all the same, so component names will be different, but it's the same schematic).

I highlighted the cap in blue, and the chip in red.
The schematic rates the cap at 1000uF/16V but the ones fitted are 1000uF/10V
There's 32 of them - all the same, all rated at 10 V not 16 V.
Since these analog channels are supplied with +/- 15V supply - I wonder if there's a 'mistake' from the factory or some kind of cost-cutting going on here. Or maybe even a PCB layout issue where 16V rated caps wouldn't fit!!
The factory fitted caps are also CapXon brand - which I'm not familiar with - are they any good?
I'm not sure whether to replace all 32 caps or not. I'm not even sure which failed first - the chip or the cap. What would you do?
What voltage are you seeing across the similar caps on the other channels? It appears from the circuit that the cap doesn't typically see much voltage across it. The IC is a 4-channel CMOS switch that appears to be just switching in different gain resistors, and is rated for +/-15V. I don't see how the cap failing would damage it. It appears to me more like an over-voltage event took out the entire channel (or channels), like phantom power made it past the coupling caps or someone plugged something powered into the inputs or somehow got 110V on it, whatever. I'd look closely at the BAV103 protection diodes and make sure they're still functioning, as well as the 47/50 coupling caps. Obviously make sure the rails are still functioning properly as well. An over-voltage event could have compromised any number of the components in the circuit, causing them to become noisy.
Thanks Bob
Due to the way this board mounts (face down on top of another board) it's actually quite hard to signal trace it to compare channels. I'll check out the dioes and other caps etc as you say.
I checked the voltage rails already and they are OK.

So I'm with Normanbites that someone plugged in something they shouldn't have. I'd replace the broken bits, then make sure the power supply voltages are right and that there's no wildly out-of-range voltages.
Fortunately, you've got lots of parallel identical circuits, so you can do A/B comparisons among them.
Here's the schematic as an attachment so you can see it more clearly.
Hi, Most of these caps are being used as decoupling caps in the signal path. I can understand why someone might (erroneously) guess they could use a lower rating cap. But there is usually a pretty good reason for the rating selected.
I would replace the caps with a rated cap. They look like Aluminum Electrolytic caps so even getting properly rated ones shouldn't break the bank. There is also no reason to replace them with the same brand.
I don't have the specs on the chip, but obviously the one minus the blue smoke needs to be replaced.
And yes, unless you intend to follow the board around with a soldering iron for the rest of it's service life, I would replace all the under rating caps.
All of this is with no guarantee other components like the diodes or transistors weren't damaged as well. It is entirely possible the blown channel had something in appropriate plugged into it.
Good Luck!




